
MASSONERIA UNIVERSALEObbedienza di Piazza del GesùRITUALI DEI GRADI SIMBOLICIBrevi cenni storici sulla Libera Muratoria
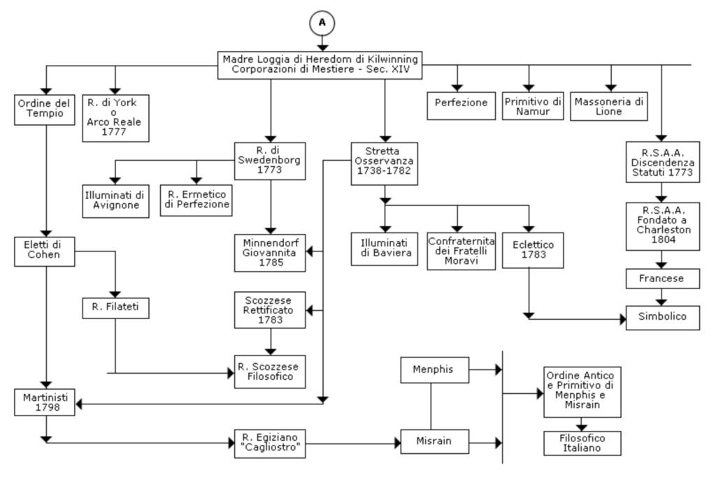
Poiché l’Idea e lo Spirito che animano la Libera Muratoria ci sono pervenuti dalle Corporazioni medievali, le quali costituivano la continuazione di quelle Romane che, a loro volta, sintetizzavano le tradizioni misteriosofiche della Grecia e dell’Egitto, queste antiche tradizioni, evidentemente, hanno avallato – concedendo credito di lievitazione indispensabile ed insurrogabile – le fresche ed impetuose correnti di pensiero e di vita che scaturivano dalle Associazioni segrete di origine Gnostica, Ermetica ed Esoterica. A parte le esagerazioni che sono, del resto, manifestazioni di attaccamento e di amore all’Idea, rimane il fatto che lo Spirito Muratorio presiede a quella legge di evoluzione e di conservazione per cui è stato possibile, ad una modesta minoranza, combattere e vincere tutte le battaglie scatenatele contro dalle forze dell’Ignoranza, del Fanatismo e della Superstizione. In Italia la Libera Muratoria moderna inizia la sua vita in Firenze nel 1733. Indi rapidamente si estende alle città di Milano, Verona, Padova, Venezia, Roma e di Napoli ove assume contegno più fiero ed importanza eccezionale. Nello scorcio di soli cinque anni – dal 1775 al 1780 – altre 300 Logge sono all’opera un po’ dovunque nel nostro Paese. E, tra le mille traversie in cui è costretta a passare, s’inserisce, naturalmente diremo, nel quadro delle rivendicazioni risorgimentali con i suoi uomini più importanti come Cavour, Mazzini, Garibaldi, D’Azeglio, Carducci, Crispi, Cavallotti, ecc. Albero Genealogico della MassoneriaSulla Morale MassonicaIl neofita deve iniziare con pazienza la costruzione, mattone sopra mattone, del Tempio della Verità, ed erra se entrato nella Famiglia alla ricerca di favori immediati ed immeritati. Noi lavoriamo per il bene dell’Umanità senza aspirare a privilegi e ricompense. Il non avere pazienza, o peggio, presumere di poter bruciare le tappe senza avere una maturata preparazione rituale ed esoterica è condannevole illusione, e come tale, porterebbe ad amari risultati finali. È bene dire, per esempio, che è in grave errore colui che trovandosi in stato di privilegio nella vita profana, ritenga di essere un po’ più in alto, più distaccato dai propri Fratelli meno di lui affermati nelle varie attività della vita profana. Se un tale Fratello esistesse farebbe bene a soffermarsi più spesso a meditare sui concetti di eguaglianza e fratellanza (dovrebbe cercare di eliminare, da solo, quell’attaccamento a forme di vita contrarie alla nostra Istituzione, che lo tengono spiritualmente lontano dalla Comunione Massonica). Queste piccole citazioni di atteggiamenti sia pure comuni nella vita profana così in contrasto con i nostri principi, fanno ben comprendere come tutti i metalli debbano esser lasciati fuori dai nostri Templi. Man mano che il neofita procederà nel perfezionamento della propria vita con l’ausilio insostituibile dei principi massonici si libererà certamente di quanto con questi contrasta. Al fine di chiarire la morale massonica è opportuno riportare integralmente gli “antichi” precetti massonici che hanno una loro funzione educatrice basilare sul carattere e sulla formazione morale degli adepti. Essi sono:
Dobbiamo notare che questi precetti, se fossero osservati integralmente e sempre da ogni uomo, cambierebbero il volto del mondo. Il fine della Massoneria è: far si che gli uomini – abbattute le barriere che li dividono – si riconoscano fratelli. Questo fine è ancora da raggiungere ed ecco il perché del nostro Tempio non ancora ultimato, non ancora coperto e che ha per volta il cielo stellato. In questo Tempio si radunano i Massoni a lavorare per il bene dell’Umanità. Si servono di simboli, perché è con il loro ausilio facilitare la percezione prima, e l’acquisizione poi del loro significato occulto. La Massoneria sollecita il lavoro, provoca il pensiero, organizza il lavoro dei più illuminati verso i più deboli. Coloro che sotto qualsiasi aspetto sono dei privilegiati si comporteranno verso i meno favoriti come dei fratelli maggiori verso i minori, allora tutti i problemi particolari della convivenza dei singoli cittadini, o dei popoli e degli Stati, troveranno spontanea soluzione. Il progresso e la scienza sono il prodotto di tutta l’Umanità. Con la benevolenza per gli altri la Libera Muratoria suppone la contentezza interiore, ed è perciò che la Loggia esercita una influenza così benefica su colui che la frequenta con amore. Egli trova alimento per la sua intelligenza, l’occasione per il lavoro del suo pensiero, lo strumento del progresso morale e per conseguenza la soddisfazione del lavoro compiuto. Vi sono Fratelli che restano estranei a tali sentimenti. Per essi la Massoneria è uno strumento che impiegano per le loro mire ambiziose, che abbandonano poi per mendicare favori in altri campi anziché restare fra amici fedeli. Ve ne sono altri che si scoraggiano alle prime difficoltà di assimilazione ed abbandonano una Istituzione mobilissima che non si sono sforzati di capire e studiare. La abbandonano delusi perché richiedono da essa cose impossibili o perché non hanno trovato le chimere che avevano sognato.
|





